(+94) 753551344
[email protected]
MMV Facebook page
භාගත කිරීම්
Sinhala Sinhala
si Sinhalaen Englishta Tamil
MAUSSAGOLLA M.V.

මාවුස්සාගොල්ල මහා විද්‍යාලය

  • Register
  • Login
MAUSSAGOLLA M.V.

මාවුස්සාගොල්ල මහා විද්‍යාලය

  • මුල් පිටුව
  • අපේ පාසල ගැන
    • ඉතිහාසය සහ සම්ප්‍රදායන්
      • ඉතිහාසය
      • නිර්මාතෘවරු
      • ආදි විදුහල්පතිවරු
    • අනන්‍යතාවය
      • පාසලේ පැතිකඩ
      • දැක්ම සහ මෙහෙවර
      • පාසල් ගීතය
      • ලාංඡනය හා ආදර්ශ පාඨය
      • පාසල් කොඩිය
      • පාසලේ නිල වර්ණ
      • පාසලේ නිල ඇඳුම
      • පාසලේ නිල නිවාස
      • පාසල් සැලැස්ම
    • නීති හා රෙගුලාසි
  • අධ්‍යයන
    • විෂය මාලාව
      • ප්‍රාථමික අංශය
      • ද්විතියික අංශය
    • පරිපාලනය
      • පරිපාලන ව්‍යුහය
      • පරිපාලන කමිටුව
    • අධ්‍යයන කාර්යමණ්ඩලය
      • විදුහල්පති
      • නියෝජ්‍ය විදුහල්පති
      • අධ්‍යයන කාර්‍යය මණ්ඩලය
      • අනධ්‍යයන කාර්ය මණ්ඩලය
      • ශිෂ්‍ය නායක මණ්ඩලය
    • විභාග ප්‍රථිපල
      • උසස් පෙළ
      • සමාන්‍ය පෙළ
      • ශිෂ්‍යත්ව
    • ඇතුලත් කරගැනීම්
    • පාසල් කාල සටහන්
      • ප්‍රථමික අංශය
      • ද්විතික අංශය
  • පුවත් සහ විශේෂ අවස්ථා
  • ජයග්‍රහණ
  • සමාජ හා සංගම්
  • ගැලරිය
  • අප හා සම්බන්ධ වන්න

අධ්‍යයන

Toggle navigation

පරිපාලනය

  • පරිපාලන ව්‍යුහය
  • පරිපාලන කමිටුව
  1. Home
  2. අධ්‍යයන
  3. පරිපාලනය
  4. පරිපාලන ව්‍යුහය

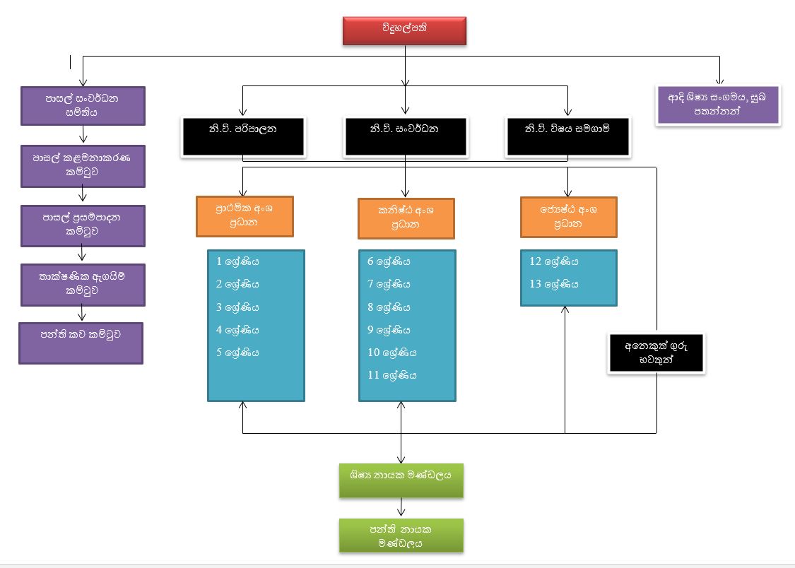
පරිපාලන ව්‍යුහය

 

 

MAUSSAGOLLA M.V.

මාවුස්සාගොල්ල මහා විද්‍යාලය

Usefull Links

  • පාසලේ පැතිකඩ
  • පුවත් සහ විශේෂ අවස්ථා
  • ජයග්‍රහණ
  • සමාජ හා සංගම්
  • ඇතුලත් කරගැනීම්
  • ශිෂ්‍ය කාර්යසාධනය
  • විදුහල්පති පණිවිඩය
  • සමාජ හා සංගම්

Contact us

  • :  
  • B/Maussagolla Maha vidyala,Passara

: (+94)753551344

: [email protected]

Supported By

© 2026 MAUSSAGOLLA M.V.. All rights reserved. Design with by Webcomms Global | Help Desk